近日,甘肃省第五届“立异杯”工业设计大赛、第十七届全省职工优秀技术立异结果奖和甘肃省第七届BIM技术应用大赛的评选结果相继宣布,甘肃40001百老汇官网电子游戏集团15项技术和研究结果获奖。
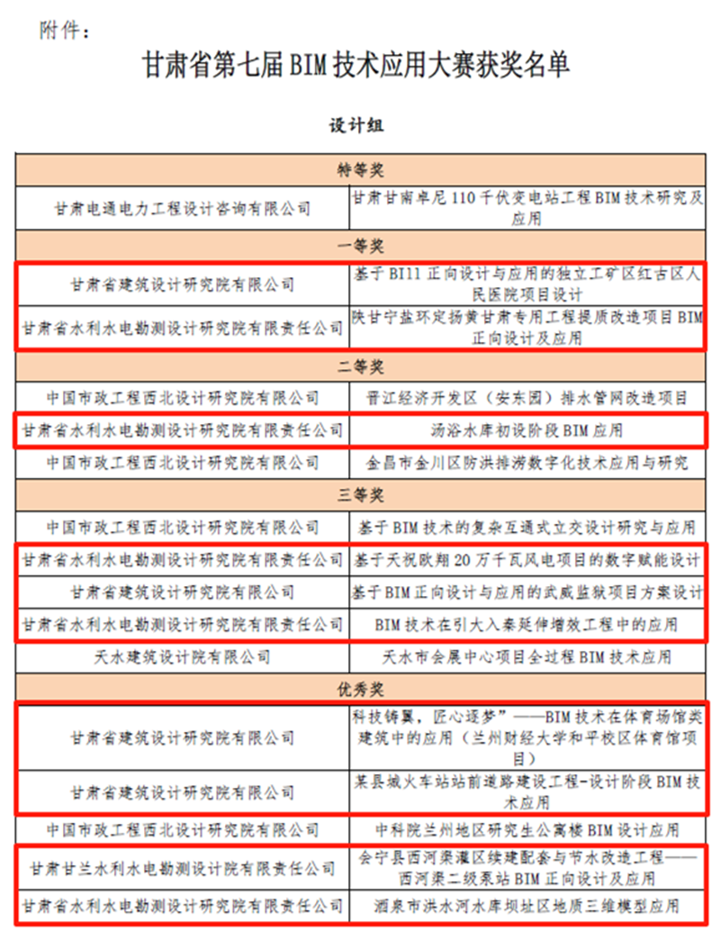
在甘肃省第七届BIM技术应用大赛中,建筑设计院、水电设计院报送的项目共斩获12项奖励,包办了设计组16个奖项中的10项。在甘肃省第五届“立异杯”工业设计大赛中,水电设计院《引调水工程数字化BIM建模平台》项目获优秀奖。在第十七届全省职工优秀技术立异结果奖中,水电设计院、土木工程院申报的两个项目分获立异结果奖三等奖,其中,《弃渣场三维设计平台》项目是全省水利系统唯一获奖结果。



(责任编辑:朱珂宁)